来源:康养产业研究院 2025年5月22日 侵删

在老龄化日益加剧的当下,养老问题愈发受到社会各界的关注。越来越多的家庭选择将老人送往养老机构,以确保他们能得到专业、贴心的照料。
然而,养老机构的护理等级划分复杂,很多人并不清楚其中的门道。
今天,就让我们结合养老院案例,深入了解一下养老机构护理等级的划分。
01
常见护理等级划分
首先,上海针对养老机构护理等级划分,2023年有出台地方标准《上海市养老机构照护服务分级标准》,主要包含了养老机构照护服务的分级评估方法和流程、照护服务分级、照护服务要求、各等级照护服务内容等,为养老机构照护分级提供了标准参考。
在《标准》里,照护服务分级评估的结果由低至高设定六个等级,分别为:正常、轻度、中度Ⅰ级、中度Ⅱ级、重度Ⅰ级和重度Ⅱ级。
但在实际操作过程中,一般来说,养老机构的护理等级会综合考虑老人的身体状况、生活自理能力、认知水平等多方面因素,大致划分为自理、半自理(介助)、不能自理(介护)以及特护这几个级别。
自理级:自理级别的老人,身体状况相对良好,日常生活能够基本自理。
半自理级(介助):半自理的老人,身体存在一定程度的功能障碍,在日常生活中需要一些协助,比如在穿衣、洗漱、行走等方面需要他人给予部分帮助。
失能级(介护):不能自理的老人则身体状况较差,多数日常生活活动都无法独立完成,需要护理人员的全程协助。
失智照护级:特护级别的老人通常病情严重,可能处于昏迷状态、患有严重的认知障碍或者需要特殊的医疗护理,比如鼻饲、吸痰等,需要护理人员进行24小时的密切照料。

02
典型案例:看养老机构如何落地分级服务
以泰康之家·申园为代表的中高端养老机构和以浦东新区上钢养护院为代表的公办养老机构,都是上海颇具代表性的养老机构,在护理服务方面各有特色。以下将从护理级别划分、护理内容以及收费标准三个关键维度对二者进行深入对比。
护理级别等级
泰康之家·申园:遵循《长期护理失能等级评估标准(试行)》,在实际运营中将长期护理失能等级细致分为5个级别,即1级(轻度失能)、2级(中度失能)、3级(重度失能 I 级)、4级(重度失能 II 级)、5级(重度失能 III 级)。这种分级方式科学合理,能够精准地根据老人的身体状况提供适配的护理服务。
上钢养护院:根据《上海市养老机构照护服务分级要求》和老人身体状况分为轻度、中度护理(分为中度Ⅰ和中度Ⅱ)和重度护理(分为重度Ⅰ和重度Ⅱ)5个等级,以满足不同身体条件老人的护理需求。
护理内容
泰康之家·申园:提供的护理服务分为五个等级,不同的护理分级对应的护理内容也有所不同。

一、护理一级
⦁ 协助更换、清洗床上用品
⦁ 提醒居民按时完成晨、晚间护理
⦁ 协助洗澡、协助剪指甲、协助订餐
⦁ 组织室内外活动,包括:手指操、养生操、音乐欣赏、阳光浴等
⦁ 睡眠照护,通过睡眠评估,针对睡眠异常,制定护理计划,提供护理措施
⦁ 护理巡查(2h/次),有异常及时向医生汇报、处理
⦁ 根据综合评估结果,制定个人照护计划
⦁ 提醒服药
⦁ 根据跌倒、压疮风险评估结果,提供相应的照护措施
⦁ 严格执行感染预防措施,对公共区域、居民房间、物品、活动用具等进行消毒
二、护理二级
⦁ 协助整理房间物品,清洗衣物
⦁ 协助更换、清洗床上用品
⦁ 协助晨间护理、晚间护理
⦁ 协助如厕、协助洗澡、协助剪指甲、协助打餐
⦁ 指导辅助器具的使用,如:轮椅、助行器等
⦁ 组织室内外活动,包括:手指操、养生操、音乐欣赏、阳光浴等
⦁ 睡眠照护,通过睡眠评估,针对睡眠异常,制定护理计划,提供护理措施
⦁ 护理巡查(2h/次),有异常及时向医生汇报、处理
⦁ 根据综合评估结果,制定个人照护计划
⦁ 协助服药
⦁ 根据跌倒、压舱风险评估结果,提供相应的照护措施
⦁ 严格执行感染预防措施,对公共区域、居民房间、物品、活动用具等进行消毒
三、护理三级
⦁ 整理房间物品、清洗衣物
⦁ 更换、清洗床上用品
⦁ 协助晨间护理、晚间护理
⦁ 协助进餐、协助洗澡、协助剪指甲
⦁ 组织室内外活动,包含:手指操、养生操、音乐欣赏、阳光浴等
⦁ 睡眠照护,通过睡眠评估,针对睡眠异常,制定护理计划,提供护理措施
⦁ 提供如厕服务级会阴清洁
⦁ 护理巡查(1-2h/次),有异常及时向医生汇报、处理
⦁ 协助定时翻身、扣背,更换尿垫、尿裤
⦁ 根据综合评估结果,制定个人照护计划
⦁ 遵医嘱摆放、发放口服药,确保居民正确服药,观察用药反应
⦁ 根据跌倒、压疮风险评估结果,提供相应的照护措施
⦁ 严格执行感染预防措施,对公共区域、居民房间、物品、活动用具等进行消毒
⦁ 提供氧气疗法
⦁ 提供尿失禁/尿潴留护理
⦁ 提供腹泻/便秘护理
⦁ 促进日常生活能力训练、肢体功能被动锻炼
⦁ 观察意识、认知、情绪行为、营养摄入、排泄、肢体活动、皮肤完整性、睡眠、疼痛等情况,有异常及时向医生汇报、处理
四、护理四级
⦁ 整理房间物品、清洗衣物
⦁ 更换、清洗床上用品
⦁ 提供晨间护理、晚间护理
⦁ 提供洗澡或擦浴/洗头、剪指甲服务
⦁ 协助进餐,必要时一对一喂饭,提供鼻饲饮食
⦁ 组织室内外活动,包含:手指操、养生操、音乐欣赏、阳光浴等
⦁ 睡眠照护,通过睡眠评估,针对睡眠异常,制定护理计划,提供护理措施
⦁ 协助定时翻身、扣背,更换尿垫、尿裤,每两个小时检查尿布视需要更换,必要时增加更换次数
⦁ 护理巡查(1-2h/次),有异常及时向医生汇报、处理
⦁ 根据综合评估结果,制定个人照护计划
⦁ 遵医嘱摆放、发放口服药,确保居民正确服药,观察用药反应
⦁ 根据跌倒、压疮风险评估结果,提供相应的照护措施
⦁ 严格执行感染预防措施,对公共区域、居民房间、物品、活动用具等进行消毒
⦁ 提供氧气疗法及呼吸道护理,如:必要时吸痰
⦁ 提供尿失禁/尿潴留护理
⦁ 提供腹泻/便秘护理
⦁ 促进日常生活能力训练、肢体功能被动锻炼
⦁ 监测生命体征,观察意识、认知、情绪行为、营养摄入、排泄、肢体活动、皮肤完整性、睡眠、疼痛等情况,有异常及时向医生汇报、处理
⦁ 提供皮肤、伤口护理(伤口护理、压疮护理、人工肛门造口护理)
⦁ 管路维护与管理(鼻胃管护理、尿管护理)
⦁ 人工气道护理(气切护理)
⦁ 精神/行为及心理问题护理,提供认知、情绪、异常行为的护理
五、护理五级
⦁ 协助整理房间物品,清洗衣物
⦁ 协助更换、清洗床上用品
⦁ 提醒晨间护理、晚间护理
⦁ 提醒或协助洗澡、提醒或协助剪指甲
⦁ 提醒或协助打餐、提醒如厕
⦁ 组织室内外活动,包括:手指操、养生操、音乐欣赏、阳光浴等
⦁ 睡眠照护,通过睡眠评估,针对睡眠异常,制定护理计划,提供护理措施
⦁ 护理巡查(1-2h/次),观察意识、认知、情绪行为等情况,有异常及时处理
⦁ 根据综合评估结果,制定个人照护计划
⦁ 遵医嘱摆放、发放口服药,提醒居民正确服药
⦁ 根据跌倒风险评估结果,提供相应的照护措施;床体高度为40cm,预防老人因跌落造成身体伤害
⦁ 严格执行感染预防措施,对公共区域、居民房间、物品、活动用具等进行消毒
⦁ 严格居民外出管理,防走失
⦁ 行为/情绪问题的护理,针对异常行为提供照护措施
⦁ 脑功能训练,包括认知功能训练、音乐疗护、怀旧疗护、感官训练
上钢养护院:提供的护理服务同样分为五个等级,下表是不同等级照护服务内容。


收费标准
泰康之家·申园护理区的收费为:采用“基础费用+护理分级”的分层定价模式。其中:
1、基础费用包含:房间费为单人间8600元/月+餐费为1800元/人/月;
2、护理服务费按照等级为:护理一级5600元/月;护理二级7100元/月;护理三级8600元/月;护理四级10600元/月;护理五级13600元/月。

上钢养护院基本养老服务收费实行政府指导价管理,采用床位费+护理费+膳食费,其中床位费和护理费分等分级最高收费标准见下表:
1、床位费:6人间为1700元/月;
2、护理费:按照照护等级,轻度1800元/月,中度Ⅰ级2200元/月,中度Ⅱ级2400元/月,重度Ⅰ级2600元/月,重度Ⅱ级2800元/月。
3、膳食费:1080元/月(包含每日三餐+点心)。

总体而言,以泰康之家·申园为代表的中高端养老机构,收费相对较高,根据护理等级不同,收费大致在16000-24000元之间,服务更为高端全面,尤其在医疗护理专业性和设施环境方面优势明显。
而以浦东新区上钢养护院为代表的公办养老机构,提供的护理服务同样分为五个等级,但是收费实行政府指导价,相对亲民,收费大致在4580-5580元之间,能满足基础养老护理需求,在费用性价比上有一定吸引力。
03
如何确定老人的护理等级?
通常,养老机构会在老人入住前进行全面评估。评估内容涵盖:
⦁ 身体状况,包括是否患有慢性疾病、疾病的严重程度等;
⦁ 生活自理能力,如能否自行进食、穿衣、洗漱、如厕等;
⦁ 认知水平,判断老人是否存在认知障碍以及障碍的程度;
⦁ 精神状态,观察老人的情绪是否稳定、是否存在心理问题等。
通过这些综合评估,养老机构便能准确确定老人的护理等级。
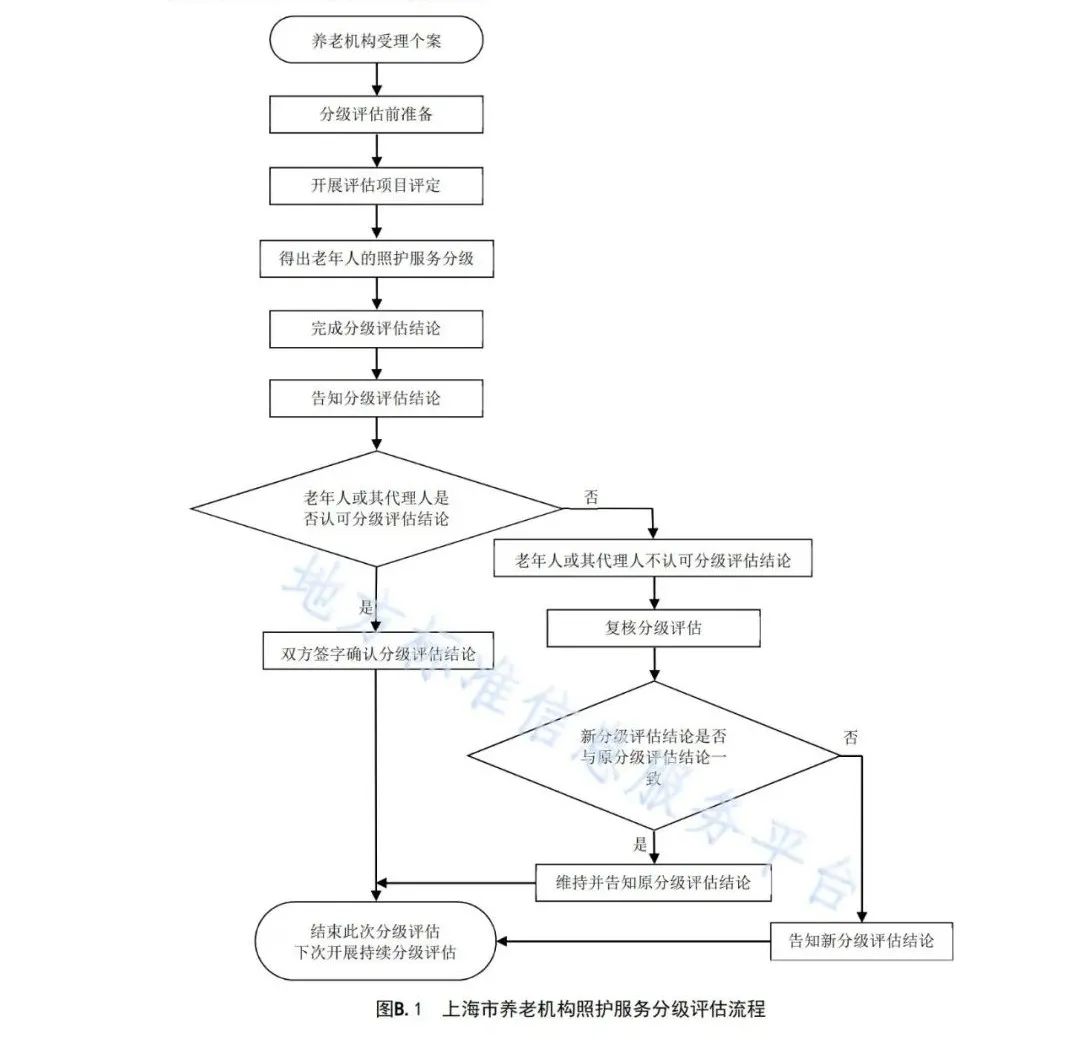
一般,照护服务评估的流程如下:

04
康养研究会有话说
合理的护理等级划分意义重大。
对于老人而言,能确保他们获得最适合自身状况的护理服务,满足生活和医疗需求,提升生活质量。
从养老机构角度看,有助于合理安排护理资源,提高服务效率和质量。
对于家属来说,清楚了解护理等级划分,能更好地为老人选择合适的养老机构,放心将老人托付。
护理等级不仅是收费标准的依据,更是个性化照护的起点。无论是泰康之家的医疗资源联动,还是公办养老机构的托底服务,本质都是通过科学分级让每位老人获得“恰到好处”的关怀。
希望通过今天的介绍,大家能对养老机构护理等级划分有更深入的了解,在为老人选择养老机构时,做出更合适、更明智的决策。

