来源:中国茶语轩 2018年3月5日 侵删
不管是喝什么茶,适当的场合、适当的时间、适当的人,喝适当的茶,那样才能发挥最好的效果,起到很好的保健功效。中医认为人的体质有燥热、虚寒之别,而茶叶经过不同的制作工艺也有凉性及温性之分,所以体质各异饮茶也有讲究。下面,我们就来一探究竟!

▼ 了解中国六大茶类
茶叶品种繁多,其中中国最多。目前茶叶分类尚未有统一的方法,按照不同的标准有不同的分类方法。根据各种茶制近中茶多酚的氧化聚合程度由浅入深而将各种茶叶归纳为六大类,即是绿茶、黄茶、白茶、青茶、黑茶和红茶。了解不同茶性,先要了解中国有哪几大类,这几大类里又包含了哪些常见名茶。
中国六大茶类及代表名茶表:
(以上仅为代表茶,欢迎茶友补充)
▼ 中国六大茶类性质介绍
中国的茶叶主要分为绿茶、黄茶、白茶、青茶、红茶、黑茶六大类。这六大茶类茶性均不同,这基本上是根据茶叶发酵程度由低至高划分的。一般而言,绿茶和黄茶、白茶由于发酵程度较低,属于凉性的茶;青茶属于中性茶;而红茶、普洱茶属于温性茶。
中国六大茶类茶性对比表:
不同体质喝不同茶

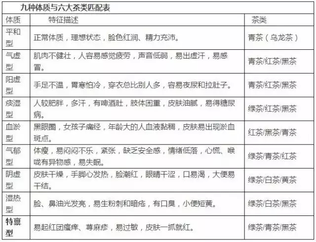
根据中医的说法,人的体质有热、寒之别,因而体质不同的人饮茶也有讲究。一般来说,燥热体质者,应喝凉性茶,例如,有抽烟喝酒习惯,体型较胖,容易上火者(即燥热体质者),应喝凉性茶。而肠胃虚寒,吃点生冷的东西就拉肚子或者体质较弱者(即虚寒体质者),应喝中性茶或者温性茶。容易上火多喝绿茶或者铁观音,老拉肚子多喝乌龙和黑茶。
九种体质与六大茶类匹配表:
1、性寒的绿茶

绿茶(西湖龙井、安吉白茶、洞庭碧螺春、六安瓜片等)性寒,适合体质偏热、胃火旺、精力充沛的人饮用,且汤色透彻,或水清茶绿,或浅黄透绿,天热、心躁之时品饮,给人清凉爽新之感。绿茶有很好的防辐射效果,非常适合常在电脑前工作的人。
禁忌:肝脏病人忌喝,绿茶中咖啡碱经肝脏代谢,饮茶过多影响损害肝功能。孕妇和手术病人不宜喝,绿茶含有一种物质会阻止新生血管生成。胃寒的人不宜喝,以免引起肠胃不适,神经衰弱者和失眠症者临睡前不宜饮茶。
2、性寒的黄茶

黄茶(君山银针、蒙顶白芽、霍山黄芽等)性寒,功效也跟绿茶大致相似,不同的是口感,绿茶清爽、黄茶醇厚。
禁忌:黄茶归于轻发酵茶,制造工艺近似绿茶,富含很多的茶碱、茶多酚等成分,能影响胃部的活动,因而胃部不适者不适宜饮用。其次,黄茶中富含鞣酸成分,会影响身体对铁的吸收,因而孕妈妈不适宜饮用黄茶,不然可能形成胎儿缺铁。
3、性凉的白茶

白茶(白毫银针、寿眉、白牡丹等)性凉,适用人群和绿茶相似,但”绿茶的陈茶是草,白茶的陈茶是宝”,陈放的白茶有去邪扶正的功效。
禁忌:白茶性寒凉,对于胃”热”者可在空腹时适量饮用。胃中性者,随时饮用都无妨,而胃”寒”者则要在饭后饮用。白茶用量,一般每人每天只要5克就足够,老年人更不宜太多。其他茶也是如此,饮多了就会”物极必反”。
4、性平的青茶

青茶即乌龙茶(大红袍、武夷水仙、肉桂、凤凰单枞等)性平,适宜人群最广。有不少好的乌龙茶,特别是陈放佳的乌龙茶,会出现令人愉悦的果酸,中医认为酸入肝经,因此有疏肝理气之功,但脾胃有病症者不宜多饮。乌龙茶中的武夷岩茶,更是特点鲜明,味重,”令人释躁平矜,怡情悦性”。凤凰单枞茶香气突出,在通窍理气上尤为明显。
禁忌:忌空腹饮乌龙茶,因为这样很容易出现茶醉的现象,出现类似头晕、心慌、手脚无力等症状。忌睡前饮乌龙茶,这样只会让自己难以入眠。另外,冷了凉掉的乌龙茶最好要加温后饮用,因为冷饮乌龙茶会很容易对胃产生不利。
5、性温的红茶

红茶(正山小种、金骏眉、祁门红茶、滇红茶等)性温,适合胃寒、手脚发凉、体弱、年龄偏大者饮用,加牛奶、蜂蜜口味更好。甜入脾经,具有补养气血,补充热能,解除疲劳、调和脾胃有好作用。红茶汤色红艳明亮,情绪低沉之时最宜饮红茶。
禁忌:结石患者忌饮红茶。有贫血的、有精神衰弱失眠的人,饮红茶会使失眠症状加重。平时情绪容易激动或比较敏感、睡眠状况欠佳和身体较弱的人也不宜饮过多,因为红茶有提神作用。胃热、舌胎厚者、口臭者、易生痘者、双目赤红、上火的人、经期孕期哺乳期女性,不宜饮用红茶。
6、性温的黑茶

黑茶(云南熟普洱茶、安化黑茶、广西六堡茶等)性温,能去油腻、解肉毒、降血脂,适当存放后再喝,口感和疗效更佳。黑茶五行属水,入肾经。脸黑无光泽,喉咙肿痛,食欲减退,下痢,背脚冰冷,腰痛,精力衰退者,饮此茶为好。黑茶汤色黑红艳亮,凉饮热饮皆可,亦可煮饮更妙。
禁忌:患有严重的动脉硬化、高血压病的人,在病情不稳定时不宜饮浓黑茶,因为黑茶茶叶内含有茶碱、咖啡因、可可碱等活性物质,这对已有脑动脉硬化的人是一种潜在的危险,它可能促使脑血栓的形成。贫血患者、低血糖患者也不能喝黑茶。
▼ 附:各种茶叶的功效大全速查表

01. 铁观音:除具有一般茶叶的保健功能外,还具有抗衰老、抗癌症、抗动脉硬化、防治糖尿病、减肥健美、降火,敌烟醒酒。
02. 普洱茶:同时具有清热、消暑、解毒、消食、去肥腻、利水、通便、祛痰、祛风解表、止咳生津、益力气、延年益寿等功效。又由于普洱茶经历了生茶到熟茶的转变过程,其生茶具有祛风解表、清头目等功效,而熟茶又有下气、利水通便等功效。
03. 武夷岩茶:含有多种化学元素和咖啡碱、茶多酚、脂多糖等,其药理性能特别显著,不但能醒心、明目、健神、消愁、止渴、杀菌、去垢、利尿、解暑、醒酒等,还有降压、减肥、抗辐射、防癌、延缓衰老等功效。
04. 龙井茶:可以净化血管,预防中风和心脏病。
05. 碧螺春:属于绿茶,具有抗衰老,抗菌,防癌降血脂,瘦身减脂,防龋齿,清口臭,防癌,美白及防紫外作用。
06. 黄山毛峰:对促进血液循环、降低胆固醇、增加毛细血管单行,增强血液抗凝性都有一定好处。同时,黄山毛峰对防癌、抗癌还能起到一定的作用。
07. 庐山云雾茶:具有六大功效,即降脂、减肥、降压、抗动脉硬化;抑制肿瘤细胞产生;养胃、护胃;健牙护齿;消炎、杀菌、治痢;抗衰老等这样的一些功效。
08. 六安瓜片:有利于预防和抑制癌症;有利于心血管疾病的保健治疗;有利于减肥和清理肠道脂肪;有利于清热除燥、排毒养颜。
09. 君山银针:具有一般茶类所有的保健功效,兴奋解倦,益思少睡,消食祛痰,解毒止渴,利尿明目,增加营养。还有杀菌、抗氧化、抗衰老、预防癌症的功效。
10. 信阳毛尖:不但营养成分含量较高,而且清心明目、散热解渴、去烦提神、助消化、

11. 太平猴魁:防辐射,降血压,防龋齿,清口臭。
12. 祁门红茶:可以帮助胃肠消化、促近食欲,可利尿、消除水肿,并强壮心肌功能。
13. 菊花茶:降火,利尿。
14. 玫瑰花茶:美容,舒解神经。玫瑰花,滋润养颜,护肤美容,活血,保护肝脏,消除疲劳,促进血液循环之功能。可治慢性胃炎及肝炎。适女性,小孩饮用。
15. 桂桂香:滋阴补肾,调整机能,调节内分泌,保肝养胃,排毒养颜。
16. 薰衣草茶:去疤美容,舒解神经,适女性、小孩饮用。
17. 铃典: 减肥,健身,适女性、小孩饮用。
18. 绿茶:利尿。
19. 杨桃茶:退火,止咳,化痰。
20. 葡萄乾茶: 强精,补血,补脑。

21. 枸杞茶:退肝火,养肾气,明目。
22. 绿豆茶:退火,润燥,解毒,利尿。
23. 黑豆茶: 解肾毒火,提神,化痰。
24. 大麦茶:去湿止痒。
25. 莲心茶:降肝火。
26. 印度红茶:降血压。
27. 云南沱茶: 减肥美容,降低胆固醇。
28. 蜂蜜茶: 滋养,润燥,解毒,止痛。
29. 勿忘我:清热解毒,清心明目,滋阴补肾,养颜美容,补血养血,并能促进机体新陈代谢,延缓细胞衰老,提高免疫能力。
30. 康乃馨:养容养颜,安神止渴,清心明目,消炎除烦,生津润喉、强肾壮骨。
31. 千日红:内含人体所需的氨基酸、维生素C、E及多种微量元素,具有清肝明目、止咳定喘、降压排毒、美容养颜等功效。
32. 百合花:富含蛋白质、淀粉、糖、磷、铁以及多种微量元素。有安心、定胆、益智、润肺止咳。
33. 茉莉花:改善昏睡及焦虑现象,对慢性胃病、经期失调也有功效。
34. 雪丽花:清肝降火、理气健脾。
35. 藏红花:养血补血、生津益气、排毒养颜、理气健胃,特别是治疗妇科疾病有明显疗效。
36. 灯笼花:对肾亏、肾虚引起的腰腿酸痛、四肢痉挛、健胃消积。对治疗头痛牙痛有明显疗效。
37. 辛夷花:排毒养颜、消暑止渴、降压减肥。
38. 野菊花:性寒,味甘苦,抗病毒,去风湿,止头痛,明目。
39. 金莲花:清热解毒、养肝明目、提神健胃,对治疗口腔炎、咽炎、扁桃体炎均有明显疗效。
40. 玉蝴蝶:美白肌肤、降压减肥,并能促进机体新陈代谢,延缓细胞衰老,提高免疫力。

41. 红巧梅:降火消炎、排毒养颜、延缓衰老、对治疗内分泌紊乱引起的黄褐斑、雀斑、色斑、暗疮等有明显疗效。
42. 紫罗兰:淡紫色的紫罗兰,具有解除酗酒、头痛,消除焦虑的作用,尤其对呼吸道疾病有疗效。
43. 玫瑰花:止咳,消暑,抗衰老,降脂减肥。
44. 金银花:清热凉血、解毒散痛、治疗面部座疮。
45. 薰衣草:有抗菌功能,可预防感冒、咳嗽可舒解压力、解除焦虑、驱风、排气。
46. 人参花:安神醒脑、清热解毒、润肺清火。
47. 桂花:具有止咳化痰、养生润肺之功效,解除口干舌燥、胀气、肠胃不适。
48. 薄荷叶:有增强体力、镇静作用,帮助消化,适合混合在各种花草茶里。可预防口臭。健胃助消化,驱风邪,治头痛。
49. 胶股蓝:清热解毒、能降血脂、降胆固醇。
50. 芙蓉花:滋润养颜,护肤美容,富含维生素C。

51. 雨花茶:有止渴清神,消食利尿、治喘、去痰、除烦去腻等功效。
52. 牡丹花:可镇痛、止咳、止泄、促进血液循环、防止高血压等。
53. 杜鹃花:能降血脂、降胆固醇、滋润养颜。
54. 银杏叶:清热解毒、能降血脂、降胆固醇。
55. 辛夷花:健胃保肝、清肝降火。
56. 菩提花:防止皮肤老化、消除黑斑、对于流行性感冒、神经衰弱、慢性失眠具有疗效。
57. 迷迭香:有祛痰、抗感染、杀菌之功效,可增强活力、提神。增强记忆力,降低胆固醇。
58. 甘菊:明目、退肝火,治疗失眠,降低血压,可增强活力、提神。增强记忆力、降低胆固醇。
59. 百里香:止咳,祛痰,可治支气管炎及气喘。

60. 马鞭草:有效治疗偏头痛及强化神经系统。
61. 蓝葵锦:具有逸肝脏,使经络通畅,消除眼睛疲劳,对呼吸道有温和保养的效果。可治疗感冒、喉痛、咳嗽。
62. 矢车菊:可帮助消化,舒缓风湿疼痛,有助于治疗胃痛、支气管。